numpy.random.RandomState.gumbel#

method

random.RandomState.gumbel(loc=0.0, scale=1.0, size=None)#

从 Gumbel 分布中抽取样本.

从具有指定位置和尺度的 Gumbel 分布中抽取样本.有关 Gumbel 分布的更多信息,请参见下面的注释和参考.

备注

新代码应使用 gumbel 方法,该方法是 Generator 实例的一个方法;请参阅 快速入门 .

参数:
locfloat 或 float 的类数组,可选

分布的众数的位置.默认为0.

scalefloat 或 float 的类数组,可选

分布的尺度参数.默认为1.必须是非负的.

sizeint 或 int 的元组,可选.

输出形状.如果给定的形状是例如 (m, n, k) ,则抽取 m * n * k 个样本.如果 size 为 None (默认),则如果 locscale 都是标量,则返回单个值.否则,抽取 np.broadcast(loc, scale).size 个样本.

返回:
outndarray 或标量

从参数化的 Gumbel 分布中抽取的样本.

注释

Gumbel(或最小极值(SEV)或最小极值类型 I)分布是广义极值(GEV)分布中的一种,用于对极值问题进行建模.对于具有“指数式”尾部的分布的最大值,Gumbel 是极值类型 I 分布的一个特例.

Gumbel 分布的概率密度为

\[p(x) = \frac{e^{-(x - \mu)/ \beta}}{\beta} e^{ -e^{-(x - \mu)/ \beta}},\]

其中 \(\mu\) 是众数,一个位置参数, \(\beta\) 是尺度参数.

Gumbel (以德国数学家埃米尔·朱利叶斯·冈贝尔的名字命名) 很早就被用于水文学文献中,用于对洪水事件的发生进行建模.它也被用于对最大风速和降雨率进行建模.它是一种 “肥尾 “分布–分布尾部事件的概率比使用高斯分布时更大,因此出人意料地频繁发生百年一遇的洪水.最初,洪水被模拟为一个高斯过程,这低估了极端事件的频率.

它是极值分布(Generalized Extreme Value,GEV)的一种,GEV分布还包括 Weibull 分布和 Frechet 分布.

该函数的均值为 \(\mu + 0.57721\beta\) ,方差为 \(\frac{\pi^2}{6}\beta^2\) .

参考

[1]

Gumbel, E. J., “Statistics of Extremes,” New York: Columbia University Press, 1958.

[2]

Reiss, R.-D. and Thomas, M., “Statistical Analysis of Extreme Values from Insurance, Finance, Hydrology and Other Fields,” Basel: Birkhauser Verlag, 2001.

示例

从分布中抽取样本:

>>> mu, beta = 0, 0.1 # location and scale
>>> s = np.random.gumbel(mu, beta, 1000)

显示样本的直方图,以及概率密度函数:

>>> import matplotlib.pyplot as plt
>>> count, bins, ignored = plt.hist(s, 30, density=True)
>>> plt.plot(bins, (1/beta)*np.exp(-(bins - mu)/beta)
...          * np.exp( -np.exp( -(bins - mu) /beta) ),
...          linewidth=2, color='r')
>>> plt.show()
../../../_images/numpy-random-RandomState-gumbel-1_00_00.png

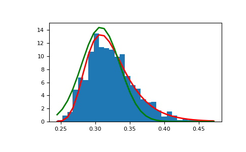
展示极值分布如何从高斯过程产生,并与高斯分布进行比较:

>>> means = []
>>> maxima = []
>>> for i in range(0,1000) :
...    a = np.random.normal(mu, beta, 1000)
...    means.append(a.mean())
...    maxima.append(a.max())
>>> count, bins, ignored = plt.hist(maxima, 30, density=True)
>>> beta = np.std(maxima) * np.sqrt(6) / np.pi
>>> mu = np.mean(maxima) - 0.57721*beta
>>> plt.plot(bins, (1/beta)*np.exp(-(bins - mu)/beta)
...          * np.exp(-np.exp(-(bins - mu)/beta)),
...          linewidth=2, color='r')
>>> plt.plot(bins, 1/(beta * np.sqrt(2 * np.pi))
...          * np.exp(-(bins - mu)**2 / (2 * beta**2)),
...          linewidth=2, color='g')
>>> plt.show()
../../../_images/numpy-random-RandomState-gumbel-1_01_00.png