numpy.random.RandomState.pareto#

method

random.RandomState.pareto(a, size=None)#

从具有指定形状的 Pareto II 或 Lomax 分布中抽取样本.

Lomax 或 Pareto II 分布是一个移位的 Pareto 分布.经典的 Pareto 分布可以通过将 Lomax 分布加 1 并乘以比例参数 m 来获得(请参见"注释").Lomax 分布的最小值是零,而对于经典的 Pareto 分布,它是 mu ,其中标准 Pareto 分布的位置为 mu = 1 .Lomax 也可以被认为是广义 Pareto 分布(在 SciPy 中可用)的简化版本,其中比例设置为 1,位置设置为 0.

Pareto 分布必须大于零,并且在上方无界.它也被称为"80-20 规则".在此分布中,80% 的权重位于范围的最低 20% 中,而其余 20% 填充范围的剩余 80%.

备注

新代码应该使用 pareto 方法,该方法属于 Generator 实例;请参考 快速入门 .

参数:
afloat 或 float 的类数组

分布的形状. 必须是正数.

sizeint 或 int 元组,可选

输出形状. 如果给定的形状是,例如, (m, n, k) ,那么将抽取 m * n * k 个样本. 如果size是 None (默认),如果 a 是标量,则返回单个值. 否则,抽取 np.array(a).size 个样本.

返回:
outndarray 或标量

从参数化的 Pareto 分布中抽取样本.

参见

scipy.stats.lomax

概率密度函数,分布或累积密度函数等.

scipy.stats.genpareto

概率密度函数,分布或累积密度函数等.

random.Generator.pareto

新代码应该使用它.

注释

Pareto 分布的概率密度为

\[p(x) = \frac{am^a}{x^{a+1}}\]

其中 \(a\) 是形状参数, \(m\) 是尺度参数.

帕累托分布(Pareto distribution)以意大利经济学家维尔弗雷多·帕累托 (Vilfredo Pareto) 的名字命名,是一种幂律概率分布,在许多实际问题中都很有用.在经济学领域之外,它通常被称为 Bradford 分布.帕累托开发该分布是为了描述经济中财富的分布.它也被应用于保险,网页访问统计,油田规模以及许多其他问题,包括 Sourceforge 中项目的下载频率 [1].它是所谓的"肥尾"分布之一.

参考文献

[1]

Francis Hunt and Paul Johnson, On the Pareto Distribution of Sourceforge projects.

[2]

Pareto, V. (1896). Course of Political Economy. Lausanne.

[3]

Reiss, R.D., Thomas, M.(2001), Statistical Analysis of Extreme Values, Birkhauser Verlag, Basel, pp 23-30.

[4]

维基百科,"帕累托分布",https://en.wikipedia.org/wiki/Pareto_distribution

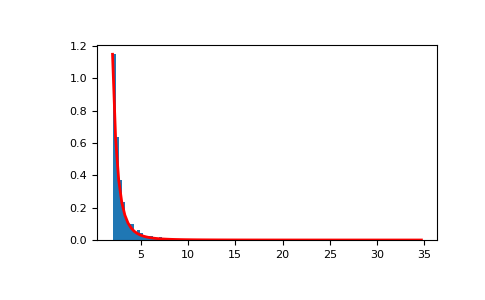
示例

从分布中抽取样本:

>>> a, m = 3., 2.  # shape and mode
>>> s = (np.random.pareto(a, 1000) + 1) * m

显示样本的直方图,以及概率密度函数:

>>> import matplotlib.pyplot as plt
>>> count, bins, _ = plt.hist(s, 100, density=True)
>>> fit = a*m**a / bins**(a+1)
>>> plt.plot(bins, max(count)*fit/max(fit), linewidth=2, color='r')
>>> plt.show()
../../../_images/numpy-random-RandomState-pareto-1.png