numpy.random.noncentral_f#

random.noncentral_f(dfnum, dfden, nonc, size=None)#

从非中心 F 分布中抽取样本.

样本是从具有指定参数的 F 分布中抽取的, dfnum (分子中的自由度)和 dfden (分母中的自由度),其中两个参数 > 1. nonc 是非中心性参数.

备注

新代码应使用 noncentral_f 方法,该方法属于 Generator 实例;请参阅 快速入门 .

参数:
dfnumfloat 或 floats 的类数组对象

分子自由度,必须 > 0.

dfdenfloat 或 floats 的类数组对象

分母自由度,必须 > 0.

noncfloat 或 floats 的类数组对象

非中心性参数,分子均值的平方和,必须 >= 0.

sizeint 或 int 的元组,可选.

输出形状.如果给定的形状是例如 (m, n, k) ,则抽取 m * n * k 个样本.如果 sizeNone (默认),则当 dfnum , dfdennonc 都是标量时,返回单个值.否则,抽取 np.broadcast(dfnum, dfden, nonc).size 个样本.

返回:
outndarray 或标量

从参数化的非中心 Fisher 分布中抽取的样本.

参见

random.Generator.noncentral_f

新代码应该使用这个.

注释

当计算实验的功效(功效 = 当特定替代方案为真时拒绝原假设的概率)时,非中心 F 统计量变得重要.当原假设为真时,F 统计量遵循中心 F 分布.当原假设不为真时,则遵循非中心 F 统计量.

参考

[1]

Weisstein, Eric W. “Noncentral F-Distribution.” 来自 MathWorld–一个 Wolfram Web 资源.https://mathworld.wolfram.com/NoncentralF-Distribution.html

[2]

Wikipedia, “Noncentral F-distribution”, https://en.wikipedia.org/wiki/Noncentral_F-distribution

示例

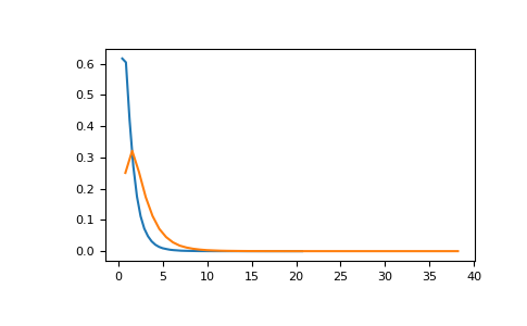
在一项研究中,检验零假设的特定替代方案需要使用非中心 F 分布.我们需要计算超过零假设的 F 分布值的分布尾部区域.我们将绘制两个概率分布以进行比较.

>>> dfnum = 3 # between group deg of freedom
>>> dfden = 20 # within groups degrees of freedom
>>> nonc = 3.0
>>> nc_vals = np.random.noncentral_f(dfnum, dfden, nonc, 1000000)
>>> NF = np.histogram(nc_vals, bins=50, density=True)
>>> c_vals = np.random.f(dfnum, dfden, 1000000)
>>> F = np.histogram(c_vals, bins=50, density=True)
>>> import matplotlib.pyplot as plt
>>> plt.plot(F[1][1:], F[0])
>>> plt.plot(NF[1][1:], NF[0])
>>> plt.show()
../../../_images/numpy-random-noncentral_f-1.png