numpy.random.Generator.f#

method

random.Generator.f(dfnum, dfden, size=None)#

从 F 分布中抽取样本.

样本是从具有指定参数 dfnum (分子中的自由度)和 dfden (分母中的自由度)的 F 分布中抽取的,其中两个参数必须大于零.

F 分布(也称为费舍尔分布)的随机变量是一种连续概率分布,它出现在 ANOVA 检验中,并且是两个卡方变量的比率.

参数:
dfnumfloat 或 floats 的类数组对象

分子自由度,必须 > 0.

dfdenfloat 或 float 的类数组

分母自由度,必须 > 0.

sizeint 或 int 的元组,可选.

输出形状.如果给定形状是,例如,“(m, n, k)”,则会抽取“m * n * k”个样本.如果 size 为“None”(默认值),则当“dfnum”和“dfden”都是标量时,将返回单个值.否则,将抽取“np.broadcast(dfnum, dfden).size”个样本.

返回:
outndarray 或标量

从参数化的 Fisher 分布中抽取的样本.

参见

scipy.stats.f

概率密度函数,分布或累积密度函数等.

注释

F 统计量用于比较组内方差和组间方差.分布的计算取决于抽样,因此它是问题中相应自由度的函数.变量“dfnum”是样本数减 1,即组间自由度,而“dfden”是组内自由度,即每组中样本数之和减去组数.

参考

[1]

Glantz, Stanton A. “Primer of Biostatistics.”, McGraw-Hill, Fifth Edition, 2002.

[2]

Wikipedia, “F-distribution”, https://en.wikipedia.org/wiki/F-distribution

示例

来自 Glantz[1] 的一个例子,第 47-40 页:

两组,糖尿病患者的子女(25 人)和无糖尿病患者的子女(25 名对照).测量了空腹血糖,病例组的平均值为 86.1,对照组的平均值为 82.2.标准差分别为 2.09 和 2.49.这些数据是否与父母糖尿病状况不影响其子女血糖水平的零假设一致?从数据计算出的 F 统计量的值为 36.01.

从分布中抽取样本:

>>> dfnum = 1. # between group degrees of freedom
>>> dfden = 48. # within groups degrees of freedom
>>> rng = np.random.default_rng()
>>> s = rng.f(dfnum, dfden, 1000)

样本顶部 1% 的下限为:

>>> np.sort(s)[-10]
7.61988120985 # random

因此,F 统计量超过 7.62 的概率约为 1%,测量值为 36,因此零假设在 1% 的水平上被拒绝.

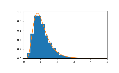
n = 20m = 20 对应的概率密度函数为:

>>> import matplotlib.pyplot as plt
>>> from scipy import stats
>>> dfnum, dfden, size = 20, 20, 10000
>>> s = rng.f(dfnum=dfnum, dfden=dfden, size=size)
>>> bins, density, _ = plt.hist(s, 30, density=True)
>>> x = np.linspace(0, 5, 1000)
>>> plt.plot(x, stats.f.pdf(x, dfnum, dfden))
>>> plt.xlim([0, 5])
>>> plt.show()
../../../_images/numpy-random-Generator-f-1.png